Zum Inhalt

Stress exposure on compassion fatigue in internship nursing students: mediating roles of empathy, psychological capital, and perceived stress

  • Open Access
  • 09.01.2026
  • Research
Erschienen in:

Abstract

Background

Internship nursing students often face high levels of perceived stress, which is related to symptoms of compassion fatigue. At this crucial stage, the influence of primary support systems, including family and school, may diminish, underscoring the significance of individual psychological factors such as empathy (cognitive/affective) and psychological capital.

Objectives

Utilizing the ABC-X model as the research framework, we aimed to explore the mediating roles of empathy and psychological capital (B), as well as perceived stress (C), in the relationship between stress exposures during the internship (A) and symptoms of compassion fatigue (X).

Methods

We conducted a cross-sectional study involving 640 internship nursing students from 8 junior colleges in Hunan, China, between 7th and 13th of January 2023. The sample was predominantly female (93.6%), with a majority aged 20 years (57.7%), and most were nursing majors interning at tertiary hospitals. We employed multiple scales and a self-designed demographic questionnaire for data collection. Data analysis employed SPSS 26.0 and AMOS 23.0.

Clinical trial number

Not applicable.

Results

The average compassion fatigue score was 50.2 (24.1). Both work-related stress and negative life events during internships were associated with compassion fatigue through three mediating paths: (a) psychological capital: β = 0.038, P = 0.005; β = 0.039, P = 0.004); (b) perceived stress: β = 0.035, P = 0.001; β = 0.056, P = 0.001); (c) psychological capital and perceived stress sequentially: β = 0.010, P = 0.003; β = 0.011, P = 0.002). In contrast, no mediating role of empathy was found.

Conclusion

Psychological capital and perceived stress partially mediated the effects of both work-related stressors and negative life events on compassion fatigue. These findings offer valuable insights for designing targeted interventions that strengthen psychological capital and alleviate perceived stress, thereby helping to prevent or mitigate internship nursing students’ compassion fatigue.

Supplementary Information

The online version contains supplementary material available at https://doi.org/10.1186/s12912-026-04301-y.

Publisher’s note

Springer Nature remains neutral with regard to jurisdictional claims in published maps and institutional affiliations.

Introduction

Internship nursing students often face significant challenges such as demanding work schedules, harsh working conditions, and traumatic personal experiences [1, 2]. These stressors can be negatively associated with emotional wellbeing, often leading to psychological distress emotional exhaustion, and diminished empathy [3]. Over time, these effects may culminate in compassion fatigue — a state of emotional and physical exhaustion caused by prolonged exposure to suffering [4, 5]. While previous studies highlight its associations with well-being and career choices [68], the underlying mechanisms remain underexplored. This study applies the ABC-X stress model as a theoretical lens to explore how internship stressors (e.g., work pressures and negative life events) are associated with compassion fatigue, with psychological capital, empathy (cognitive/affective), and perceived stress examined as potential explanatory factors. Understanding these associations can inform targeted interventions to support student well-being and improve the overall internship experience.

Background

Stress exposures during internship

Stress exposure triggers physiological and psychological reactions that may impair well-being [9], particularly under prolonged or intense conditions. For nursing interns, repeated encounters with patient suffering [10, 11], combined with occupational stressors such as heavy workloads, insufficient mentor support, and long working hours, are associated with a significantly increased risk of compassion fatigue [12]. These factors often interact dynamically, as highlighted by Jiang’s Psychological Stress System, cumulatively amplifying stress burden and mental health vulnerability [13].
According to the 2023 China Health Statistics Yearbook, nearly 48% of registered nurses in China hold an associate degree, with approximately 40% practice in rural areas [14]. This highlights the critical role of diploma-level nursing students within primary healthcare, alongside heightened concerns regarding their psychological readiness. Unlike baccalaureate students who undergo four years of structured theoretical training and participate in diverse clinical placements, diploma students typically enter clinical practice after only two years of academically condensed, practice-oriented education. This accelerated pathway may limit their development of coping strategies and resilience, potentially increasing vulnerability to compassion fatigue [15]. Nevertheless, current studies often fail to distinguish between educational backgrounds when examining compassion fatigue among nursing interns [15]. It is therefore essential to investigate how internship stressors are associated with compassion fatigue in this specific subgroup, particularly through potential mechanisms such as empathy, psychological capital, and perceived stress.

Perceived stress, empathy, and psychological capital as mediators

Perceived stress

Perceived stress reflects an individual’s subjective appraisal of stressor and their own coping capacities [16, 17]. Among nursing interns, stressors such as clinical responsibilities and academic pressure are often related to moderate-to-high perceived stress, which has been positively correlated with compassion fatigue [1820]. Elevated perceived stress has been linked to increased compassion fatigue [21, 22]. According to Chachula KM [22], there is a significant positive correlation between the perceived stress levels of nursing and psychiatric nursing students and the burnout dimension of compassion fatigue.

Empathy (cognitive vs. affective)

Empathy, encompassing both cognitive and emotional dimensions, is crucial for high-quality patient care [23, 24]. However, interns often experience a decline in empathy due to academic and clinical workload, perceived inadequacy in professional competence, and lack of positive role models [25, 26]. Furthermore, interpersonal stressors, such as family conflicts or feelings of loneliness may further diminish their empathy levels [27, 28].
In stressful environments, individuals’ attention allocation undergoes dynamic shifts [29]. When confronted with frequent stressors, they may become highly sensitive to others’ emotional distress, which deepens their emotional resonance with others and strengthens affective empathy [30]. However, when the pressure exceeds their coping capacities, their focus may become more self-centered. This shift towards self-regulation leads them to prioritize their own needs, thereby reducing their ability to recognize and share others’ emotional states, ultimately impairing their cognitive empathy [30].
This differentiated mechanism of empathy has also been theoretically framed by Figley’s Model of Empathic Stress and Fatigue, which conceptualizes empathy as both a driving force for caregiving and a source of caregiver burden [31]. Empirical studies likewise indicate that empathy plays a dual role in the development of compassion fatigue [4, 32]. Recent research has further clarified the mechanisms through which cognitive and affective empathy contribute differently to this process: cognitive empathy enables caregivers to rationally recognize patients’ emotions while maintaining emotional boundaries, thus providing a degree of protection; in contrast, affective empathy—due to its deeper emotional resonance—may increase caregivers’ susceptibility to compassion fatigue [3335]. However, the empirical evidence for empathy’s consistent mediating role in the specific pathway from internship to compassion fatigue remains limited and warrants further investigation.

Psychological capital

Psychological capital represents positive psychological states fostering personal growth and performance [36]. In the workplace, individuals with high psychological capital are more effective in addressing challenges, maintaining optimism in negative situations, anticipating positive outcomes, and quickly recovering from setbacks [3741]. It is commonly agreed that psychological capital comprises four core abilities: self-efficacy, optimism, hope, and resilience [42]. As a protective resource, psychological capital assists nursing students in effectively regulating perceived stress levels, thereby improving their adaptability and professional identity [43, 44]. Additionally, a survey of 657 vocational nursing students found that enhancing psychological capital alleviates stress reactions caused by negative life events, facilitating better adaption to the school environment [45]. Furthermore, research indicates that psychological capital is associated with enhanced cognitive empathy among nurses, as well as reduced emotional exhaustion stemming from affective empathy and diminished negative effects of compassion fatigue [46, 47]. A survey of 1,064 nurses revealed that those with higher levels of psychological capital scored higher on dimensions reflecting cognitive empathy, while scoring lower on dimensions related to the personal distress associated with affective empathy [48]. Additionally, a study involving 453 emergency nurses from 18 tertiary hospitals demonstrated that psychological capital could both directly and indirectly alleviate the issues of compassion fatigue triggered by various work-related stressors [49].

Conceptualized framework

The ABC-X model, originally proposed by Reuben Hill in 1949, explains stress outcomes (Factor X) as a function of stressors (Factor A), coping resources (Factor B), and cognitive appraisal (Factor C) [50]. This study applies the model to examine how internship stress contributes to compassion fatigue (Factor X). Work-related stress and negative life events (Factor A) are posited to be associated with compassion fatigue both directly and indirectly by depleting or engaging personal resources (Factor B) and shaping cognitive appraisals (Factor C) [15, 51]. In this framework, perceived stress is positioned as Factor C, reflecting the subjective appraisal of stressors as threatening or overwhelming [52, 53]. Psychological capital is conceptualized as a coping resource (Factor B), representing a state-like positive psychological resource that can be drawn upon to manage adversity [54, 55]. Empathy represents a more complex theoretical case. While often considered a stable trait, we theorize it, for this specific context, as a capacity that can function as a resource (Factor B) by influencing how individuals perceive and engage with emotional demands in clinical settings; its classification as a “resource” is therefore proposed as a testable assumption within the model, contingent upon its regulated, adaptive mobilization. We explicitly acknowledge the theoretical tension herein, as empathy’s dual nature means cognitive aspects may aid in regulated engagement (a potential resource), while unregulated affective aspects may increase vulnerability and drain resources [56, 57]. The conceptual framework based on the ABC-X model is presented in Fig. 1.
Fig. 1
Conceptual framework based on the ABC-X model
Bild vergrößern

Hypothesis development

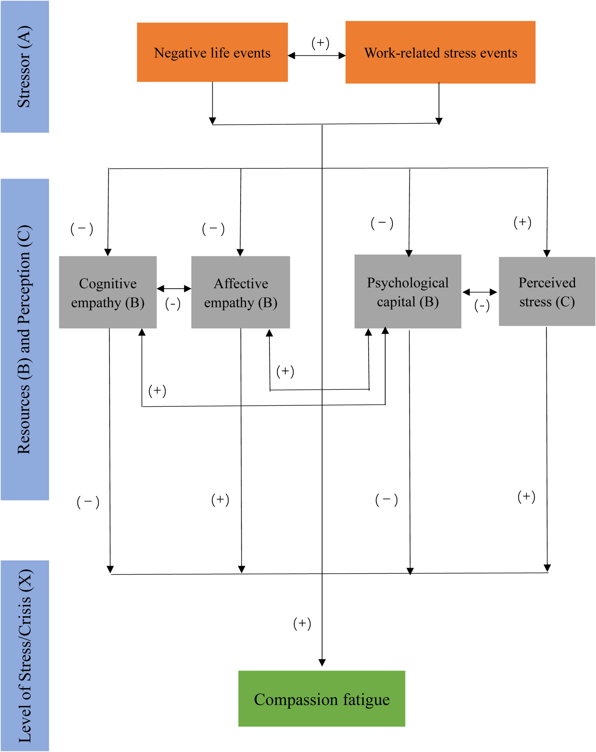
Based on the ABC-X model and empirical evidence, we hypothesize that stress exposure is associated with compassion fatigue through both direct and indirect theoretical pathways. Specifically, perceived stress, psychological capital, and empathy are examined as potential mediator in this relationship (see Fig. 2). Figure 2 visualizes these hypothesized relationships within the ABC-X framework: Factor A represents stress exposure (including negative life events and work-related stress), Factor B denotes coping resources (cognitive empathy, affective empathy, and psychological capital), Factor C reflects perceived stress as a form of cognitive appraisal, and Factor X refers to the outcome variable, compassion fatigue. The differentiated functions of cognitive and affective empathy, together with the potential mediating roles of perceived stress and psychological capital, form the theoretical foundation for the mediation hypotheses proposed in this study. Accordingly, the following hypotheses are proposed:
Fig. 2
Mapping of hypotheses through path analysis to the ABC-X model of stress and adaption. In this model, Factor A (stressor) includes work-related stress events and negative life events; Factor B (coping resources) includes cognitive empathy, affective empathy and psychological capital; Factor C (cognitive appraisal) is represented by perceived stress; Factor X (outcome) is compassion fatigue. Arrows represent the hypothesized direct and mediated relationships among variables
Bild vergrößern
H1: Stress exposure (including work-related stress events and negative life events) is positively associated with compassion fatigue.
H2: Perceived stress mediates the relationship between stress exposure and compassion fatigue.
H3: Empathy (cognitive and affective) mediates the relationship between stress exposure and compassion fatigue.
H4: Psychological capital mediates the relationship between stress exposure and compassion fatigue.
H5: Perceived stress, empathy, and psychological capital sequentially or collectively mediate the relationship between stress exposure and compassion fatigue.

Methods

Study setting and sampling

Participants were recruited via convenience sampling from 8 junior colleges in Hunan province, China. These colleges, comprising one private and seven public colleges, were selected to capture the primary institutional type (public vs. private) and broad geographical spread across the province. While not an exhaustive enumeration of all junior colleges in Hunan, this sampling strategy was designed to enhance sample diversity and improve the representativeness of internship nursing students within the regional context. The formal survey was conducted January 7 to 13, 2023. Inclusion criteria were: (a) enrollment in a three-year associate degree nursing program, (b) active participation in clinical internships at secondary or tertiary hospitals for at least eight months, and (c) willingness to participate and provide informed consent. Exclusion criteria included students not involved in direct patient care during clinical practicums. Additionally, to ensure valid response rate, a small gift was provided for each participant upon survey completion.

Sample size calculation

We employed structural equation modeling (SEM) with maximum likelihood estimation to analyze the associations between variables. The N: q rule (10:1) was applied to determine the minimum required sample size, where N represents the required number of cases and q denotes the number of parameters to be estimated [58]. By using this rule, we calculated a minimum sample size of 220 for 22 estimated parameters. Accounting for a 20% rate of invalid questionnaires, the sample size was adjusted to 264. To ensure generalizability of the results and minimize sampling bias, 640 nursing interns from eight public junior colleges in Hunan Province were surveyed.

Data collection

Questionnaires were distributed via WeChat and DingTalk, two widely used social media platforms in China. Participants accessed the online survey by scanning a Quick Response code. Before proceeding, they were presented with an electronic information sheet explaining the study’s purpose, procedures, data confidentiality, and voluntary nature. Informed consent was obtained electronically—only those who clicked the “Agree to Participate Voluntarily” button were permitted to access the questionnaire. To ensure anonymity, the survey platform (Wenjuanxing) was configured not to collect any personally identifiable information (e.g., names, contact details, or IP-linked data). All data were securely stored and accessible only to the research team. To maximize the response rate, we (1) required responses to all questions; (2) restricted submissions to one per account, device, and IP address; and (3) offered a financial incentive. Questionnaires exhibiting “straight-lining” (identical answers across questions), “gibberish” (logically inconsistent answers), or excessive speed (completion time under four minutes) were considered invalid and excluded from analysis. Due to the anonymous and aggregated nature of data collection via the online platform, response rates for individual colleges were not tracked; however, of 671 surveys initiated, 640 met the criteria, yielding an effective response rate of 95.4%.

Instruments

Personal information sheet

We developed a self-designed general information sheet in two steps. First, we conducted a literature review on nurses and nursing interns to identify socio-demographic and occupational variables potentially influencing compassion fatigue. Second, through three rounds of expert panel discussions, we selected eight factors suitable for the student population: gender, age, specialty, degree of major satisfaction, level of intern hospital, average hours of sleep per night, health status, career aspirations.

Stress exposures during the internship

We assessed stress events using two variables: personal and work-related dimensions. Participants reported on thirteen personal stress events from the past year, such as academic pressure or disappointment in evaluations, based on the “Adolescent Self-Rating Life Events Checklist” by Professor Liu Xianchen [59, 60]. Fourteen work-related stress events, including frequent night shifts and high workloads, were assessed using the “Nursing Work Stressor Scale” by Li Xiaomei for this assessment [61]. Participants reported all relevant events providing a comprehensive view of their experiences.

Compassion fatigue short scale

The Compassion Fatigue Short Scale-13 (CFSS-13) comprises 13 items, categorized into burnout (CFSS-BO; 8 items) and secondary traumatic stress (CFSS-STS; 5 items) [62]. Scores range from 13 to 130 (CFSS-T), with higher scores indicating greater compassion fatigue. The psychometric properties of the Chinese version of this scale were validated by Sun et al. [63]. In this study, the Cronbach’s α coefficient of the Chinese version was 0.932 [64].

The basic empathy scale

The Basic Empathy Scale-20 (BES-20), developed by Darrick Jolliffe and Farrington in 2006, was employed to assess empathy among young individuals [65]. The Chinese version, translated by Li et al., has demonstrated acceptable reliability and construct validity in samples of Chinese adolescents and college students [66, 67]. This 20-item scale measures emotional and cognitive empathy on a 5-point Likert scale. In this study, the Cronbach’s α coefficient of the Chinese version was 0.710.

The perceived stress scale

The Perceived Stress Scale-14 (PSS-14) was originally developed by Cohen et al. [68] and subsequently translated and adapted into a Chinese version by Yang et al. [69]. This scale primarily assesses an individual’s perceived stress levels in the past month, particularly focusing on unpredictable, uncontrollable, or overloaded lifestyle stressors. The PSS-14 comprises 14 items, categorized into two dimensions: perceived stress and loss of control. Employing a Likert 5-point scoring system, it ranges from 0 (never) to 4 (always), yielding a total score range of 0 to 56. Higher scores reflect increased perceived stress, with 0 to 28 indicating normal stress levels, 29 to 42 signifying moderate stress levels, and 43 to 56 denoting high stress levels. Demonstrating robust reliability and validity, it boasts a Cronbach’s α coefficient of 0.78 [70]. In this study, the scale achieved a Cronbach α coefficient of 0.802.

Psychological capital

Psychological capital was assessed using the 22-item Psychological Capital Questionnaire (PPQ-22), originally developed and validated in Chinese college students by Wu et al. [71]. It has since been widely applied in studies involving similar populations, including medical students [72, 73]. This questionnaire extends upon the classic four dimensions of psychological capital defined by Luthans—self-efficacy, optimism, hope, and resilience—by adding two interpersonal dimensions: forgiveness and prosocial behavior. This addition not only emphasizes the positive and proactive aspects of psychological capital in interpersonal interactions among college students but also enhances the stability and specificity of the measurement [74]. The PPQ comprises six subscales: self-efficacy (5 items), optimism (4 items), hope (4 items), resilience (3 items), forgiveness (3 items), and prosocial (3 items). Reverse scoring was applied to Questions 15 and 18. All items were rated on a 5-point Likert scale ranging from 1 (strongly disagree) to 5 (strongly agree). In the original version, Cronbach’s α and Split-half reliability were reported as 0.896 and 0.807, respectively [71]. In the present study, the Cronbach’s α for the scale was calculated as 0.917.

Statistical analysis

Data were analyzed using SPSS 26.0 (IBM, Armonk, NY, USA) and AMOS 23.0 (SPSS, Inc., Chicago, IL, United States). Descriptive statistics were used to summarize the general characteristics of the subjects and the average scores for each research variable. We applied the Kolmogorov-Smirnov test to assess the distribution of total scores across the CFSS-13, PPQ-22, and PSS-14 scales, except for the BES-20, which presented dimension scores. The results indicated that the data did not meet the normality assumption. However, we opted for parametric tests (independent t-tests and one-way ANOVA) to compare compassion fatigue differences among participants in different categories for two main reasons. First, normality tests such as the Kolmogorov–Smirnov are known to be overly sensitive in large samples (n = 640), often flagging trivial deviations as statistically significant (76). As noted by Ghasemi and Zahediasl (2012) [75], parametric tests remain robust under moderate violations of normality when the sample size is sufficiently large, especially in the range of several hundred observations. Second, the central limit theorem posits that the sampling distribution of the mean approximates normality as sample size increases, regardless of the underlying data distribution [76]. Taken together, these considerations justify the use of parametric tests in our analysis. Concurrently, Pearson’s correlation analyses were employed to examine the relationships between compassion fatigue, burnout, secondary traumatic stress, psychological capital, cognitive empathy, affective empathy, perceived stress, and the number of negative life events and work-related stress events. To assess the robustness of the findings, non-parametric sensitivity analyses (i.e., Mann–Whitney U tests, and Kruskal–Wallis H tests, Spearman’s rank correlations) were conducted for group comparisons and correlation analyses.
We evaluated the overall model using established fit index criteria. According to Schreiber’s statistical guidelines [77, 78], a model is considered well-fitted if the Chi-square (χ2) test does not reach statistical significance (P > 0.05), the χ2/degrees of freedom (df) ratio is between 1 and 3, the root-mean-square error of approximation (RMSEA) is below 0.08, and indices such as the goodness of fit index (GFI), adjusted GFI (AGFI), comparative fit index (CFI), incremental fit index (IFI), and normed fit index (NFI) exceed 0.900. A two-tailed P-value of 0.05 was set as the significance threshold. To determine effect size of standardized direct effects, cutoffs from Cohen (1988) were used: 0.1 = small, 0.3 = medium, and 0.5 = large [79].
Additionally, we conducted tests for indirect effects using a bootstrap approach, calculating 2,000 resamples with replacement to generate 95% bias-corrected confidence intervals. This method was employed to explore the potential mediating roles of psychological capital, cognitive empathy, affective empathy, and perceived stress in the relationship between compassion fatigue and stress exposure during the internship. The significance of the mediating effect is indicated by a confidence interval that excludes zero. To determine effect size of standardized indirect effects, cutoffs from Kenny (2011) were used: 0.01 = small, 0.09 = medium, and 0.25 = large [80].

Results

Demographic characteristics

Participants (N = 640) were predominantly female, aged between 20 and 21 years, and most were nursing majors interning at tertiary hospitals. Further demographic details are summarized in Table 1. Notably, compassion fatigue scores varied substantially by key factors: students averaging < 7 h of sleep per night reported a mean score of (57.65 ± 23.37), compared to (45.31 ± 23.36) for those with ≥ 7 h. Similarly, major preference showed a clear gradient, from (35.03 ± 22.87) to (83.18 ± 19.68). Non-parametric sensitivity analyses (Mann-Whitney U and Kruskal-Wallis H test) confirmed significant group differences in major preference (H = 83.782, p < 0.001), career intention (H = 37.295, p < 0.001), sleep duration (Z = -6.690, p < 0.001), and self-rated health (H = 77.854, p < 0.001), but not in other listed demographics (all p > 0.05), aligning with parametric analyses (see Supplementary Table S1).
Table 1
Compassion fatigue among internship nursing students with different personal characteristics (N = 640)
Variable
Categories
N (%)
Mean ± SD
t or F
p
Effect size
Gender
Male
47(6.4%)
54.91 ± 28.7
1.391 a
0.165
d = 0.193
Female
593(93.6%)
49.83 ± 23.7
Age
18–19
77(12%)
53.71 ± 24.93
1.663 b
0.174
η² = 0.155
20
369(57.7%)
50.72 ± 25.13
21
160(25.0%)
48.74 ± 22.27
≥ 22
34(5.3%)
43.56 ± 17.51
Specialty
Nursing
565(88.3%)
49.69 ± 24.07
-1.497 a
0.135
d = -0.184
Midwifery
75(11.7%)
54.12 ± 24.25
Level of intern hospital
Secondary hospital
76(11.9%)
49.97 ± 26.03
-0.090 a
0.928
d = -0.011
Tertiary hospital
564(88.1%)
50.24 ± 23.87
Preference for the major
like very much
39(6.1%)
35.03 ± 22.87
25.424 b
< 0.001
η² = 0.341
like moderately
363(56.7%)
45.48 ± 22.02
moderate
185(28.9%)
56.42 ± 22.75
dislike moderately
42(6.6%)
69.17 ± 25.04
dislike very much
11(1.7%)
83.18 ± 19.68
Intent to be a nurse or midwifery
Yes
496(77.5%)
47.32 ± 23.06
24.066 b
< 0.001
η² = 0.145
No
72(11.3%)
67.49 ± 26.74
 
Pursue one’s studies
72(11.3%)
52.79 ± 21.01
Average hours of sleep per night
< 7 h
254(39.7%)
57.65 ± 23.37
6.537 a
< 0.001
d = 0.528
≥ 7 h
386(60.3%)
45.31 ± 23.36
State of health
good
183(28.6%)
39.76 ± 21.55
41.848 b
< 0.001
η² = 0.285
fair
315(49.2%)
50.52 ± 23.23
poor
142(22.2%)
62.97 ± 22.96
Note: ᵃ Independent-samples t-test was used for comparing two groups; ᵇ One-way ANOVA was used for comparisons involving three or more groups. Effect sizes were calculated to enhance interpretability. Cohen’s d was reported for t-tests (small ≈ 0.2, medium ≈ 0.5, large ≈ 0.8). Partial eta-squared (η²) was reported for ANOVAs (small ≈ 0.01, medium ≈ 0.06, large ≈ 0.14)

Relationships between compassion fatigue, psychological capital, empathy, perceived stress and stress exposures during the internship

Survey data revealed that participants commonly experienced multiple negative life events (Mean = 2.3) and work-related stress events (Mean = 4.0). The most frequent specific stressors were concerns about academic or career pressures and mistakes or accidents at work were, as detailed in Table 2. Mean scores for compassion fatigue, psychological capital, perceived stress, affective empathy and cognitive empathy were (50.2 ± 24.1), (73.1 ± 11.0), (42.4 ± 3.5), (35.1 ± 2.8) and (31.4 ± 2.7), respectively. Table 3 revealed the expected significant intercorrelations among all variables (all p < 0.05). Crucially, both types of stress exposure showed positive correlations with compassion fatigue, perceived stress, and affective empathy, but a negative correlation with psychological capital. Spearman correlation results were consistent (Supplementary Table 2).
Table 2
Overview of work-related stress and negative life events among nursing students during their internship period (N = 640)
Negative life events
Frequency (Percentage)
Mean (SD)
Work-related stress events
Frequency (Percentage)
Mean (SD)
Academic or employment pressure
453 (70.8%)
0.71 ± 0.46
frequent night shifts (≥ 4 per month) (note: Night shifts refer to shifts starting after 10:00 PM)
317(49.5%)
0.5 ± 0.5
Unmet expectations in evaluations (e.g., scholarships)
57 (8.9%)
0.09 ± 0.29
Excessive workload (> 40 h per week)
210(32.8%)
0.33 ± 0.47
Misunderstandings or wrongful accusations
158 (24.75)
0.25 ± 0.43
Excessive non-nursing tasks
255(39.8%)
0.4 ± 0.49
Discrimination or mistreatment
65 (10.2%)
0.1 ± 0.3
Poor working environment (e.g., overcrowded wards, insufficient equipment)
59(9.2%)
0.09 ± 0.29
Disputes with classmates or friends
53 (8.3%)
0.08 ± 0.28
Concerns about making errors or accidents at work
379(59.2%)
0.59 ± 0.49
Difficulty in romantic relationships or experiencing a romantic breakup
32 (5.0%)
0.05 ± 0.22
Lack of recognition for nursing work from patients or their families
181(28.3%)
0.28 ± 0.45
Personal severe illness or unexpected accidents
10 (1.6%)
0.02 ± 0.12
Taking care of severely ill patients
63(9.8%)
0.1 ± 0.3
Severe illness, accidents, or loss of close relatives or friends
43 (6.7%)
0.07 ± 0.25
Impolite or uncooperative patients or their families
321(50.2%)
0.5 ± 0.5
Financial difficulties within the family
163 (25.5%)
0.25 ± 0.44
Unreasonable or excessive demands from patients
103(16.1%)
0.16 ± 0.37
Family conflicts
63 (9.8%)
0.1 ± 0.3
Experiencing physical assault, emotional abuse, threats, intimidation, or harassment
55(8.6%)
0.09 ± 0.28
Prolonged separation from family members
142 (22.2%)
0.22 ± 0.42
Inability to meet the psychological needs of patients and their families with acquired knowledge
189(29.5%)
0.3 ± 0.46
Family imposing academic or work-related pressures
133 (20.8%)
0.21 ± 0.41
Concerns that nursing procedures may cause discomfort or pain to patients
214(33.4%)
0.33 ± 0.47
Other events
92 (14.4%)
0.14 ± 0.35
Sudden patient deaths during care.
88(13.8%)
0.14 ± 0.34
   
Lack of understanding and support from nursing management and/or other staff members
143(22.3%)
0.22 ± 0.42
no events
72 (11.3%)
 
no events
34 (5.3%)
 
The total number of negative life events
 
4.03 ± 2.35
The total number of work stress events
 
2.29 ± 1.7
Table 3
Pearson correlation coefficient of the total score of each study variable (N = 640)
Variables
Mean (SD)
1
2
3
4
5
6
7
8
9
1. Compassion fatigue
50.2 (24.1)
1
        
2. Burnout
34.4(16.3)
0.955**
1
       
3. Secondary traumatic stress
15.8 (9.9)
0.871**
0.686**
1
      
4. Psychological capital
73.1(11)
-0.443**
-0.506**
-0.249**
1
     
5. Perceived stress
42.4(3.5)
0.455**
0.498**
0.292**
-0.421**
1
    
6. Affective empathy
35.1(2.8)
0.138**
0.115**
0.149**
-0.127**
0.143**
1
   
7. Cognitive empathy
31.4(2.7)
-0.201**
-0.245**
-0.088*
0.463**
-0.169**
-0.100*
1
  
8. Negative life events
2.3(1.7)
0.310**
0.329**
0.216**
-0.213**
0.351**
0.144**
-0.099*
1
 
9. Work-related stress events
4.0 (2.3)
0.280**
0.304**
0.183**
-0.207**
0.298**
0.151**
-0.090*
0.380**
1
Note: *Statistical significance at the level of 0.05 (two-tailed), **Statistical significance at the level of 0.01 (two-tailed)

Estimated results of the mediated effects model

Based on the correlation matrix, an initial model with all hypothesized paths were tested. The model fit was suboptimal, and four direct paths were found to be statistically non-significant: from stress exposures to cognitive empathy, from cognitive empathy to compassion fatigue, from affective empathy to compassion fatigue, and from affective empathy to psychological capital. These paths were removed in a post-hoc, primarily data-driven modification to enhance model parsimony, a decision subsequently reviewed for theoretical plausibility. The revised model demonstrated a strong fit (χ2 = 26.531, χ2/df = 2.211, AGFI = 0.970, IFI = 0.988, TLI = 0.973, CFI = 0.988, NFI = 0.979, RMSEA = 0.044). The final path model is depicted in Fig. 3.
Fig. 3
Final path model of psychological capital, empathy, perceived stress and stress exposures during the internship on compassion fatigue among Chinese internship nursing students. All path coefficients are standardized and significant at the 0.05 level. Non-significant paths were removed to improve model fit, as detailed
Bild vergrößern
It is noteworthy that while the bivariate correlation between affective empathy and compassion fatigue was significant (Table 3), this relationship was not a significant direct or indirect path in the final multivariate model, suggesting its shared variance with compassion fatigue is explained through other model variables like perceived stress. As shown in Table 4; Fig. 3, work-related stress events were associated with nursing interns’ psychological capital (β = 0.121, P = 0.001; between small and medium effect size), affective empathy (β = 0.113, P = 0.007; effect size between small and medium), perceived stress (β = 0.143, P < 0.001; between small and medium effect size), and compassion fatigue (β = 0.093, P = 0.002; very small effect size). Similarly, negative life events were also associated with psychological capital (β = -0.125, P < 0.001; between small and medium effect size), affective empathy (β = 0.102, P = 0.016; effect size between small and medium), perceived stress (β = 0.225, P < 0.001; between small and medium effect size), and compassion fatigue (β = 0.098, P < 0.001; very small effect size). Moreover, psychological capital was found to have a significant negative direct association with perceived stress (β = -0.342, P < 0.001; between medium and large effect size) and compassion fatigue (β = -0.315, P < 0.001; between medium and large effect size). Additionally, the pathways from negative life events to work-related stress events (β = 0.380, P < 0.001; between medium and large effect size), from affective empathy to cognitive empathy (β = -0.100, P = 0.011; small effect size), from cognitive empathy to psychological capital (β = 0.444, P < 0.001; between medium and large effect size), and from perceived stress to compassion fatigue (β = 0.248, P < 0.001; between small and medium effect size) were all found to be statistically significant.
Table 4
Decomposition of standardized effects from the path model (N = 640)
NO.
Hypothesized pathway
Standard error
Critical ratio
Standardized direct effects
Standardized indirect effects
Standardized total effects
p
1
H1: Negative life events ⇋ Work-related stress events
0.169
8.973
0.380
n.a.
0.380
< 0.001
2
H2: Compassion fatigue ← Work-related stress events
0.231
3.097
0.093
0.086
0.179
0.002
3
H2: Compassion fatigue ← Negative life events
0.325
3.186
0.098
0.108
0.206
< 0.001
4
H3: Perceived stress ← Work-related stress events
0.055
3.846
0.143
0.043
0.186
< 0.001
5
H3: Perceived stress ← Negative life events
0.075
6.048
0.225
0.045
0.270
< 0.001
6
H4: Compassion fatigue ← Perceived stress
0.167
7.776
0.248
n.a.
0.248
< 0.001
7
H6: Affective empathy ← Work-related stress events
0.050
2.681
0.113
n.a.
0.113
0.007
8
H6: Affective empathy ← Negative life events
0.069
2.415
0.102
n.a.
0.102
0.016
9
H9: Cognitive empathy ← Affective empathy
0.038
-2.536
-0.100
n.a.
-0.100
0.011
10
H10: Psychological capital ← Negative life events
0.239
-3.356
-0.125
-0.005
-0.130
< 0.001
11
H10: Psychological capital ← Work-related stress events
0.173
-3.240
0.121
-0.005
-0.126
0.001
12
H11: Perceived stress ← Psychological capital
0.011
9.804
-0.342
n.a.
-0.342
< 0.001
13
H12: Psychological capital ← Cognitive empathy
0.141
12.814
0.444
n.a.
0.444
< 0.001
14
H14: Compassion fatigue ← Psychological capital
0.050
-10.491
-0.315
-0.085
-0.400
< 0.001
Further analysis utilizing the bias-corrected bootstrap method has revealed indirect association from work-related stress events and negative life events to compassion fatigue. Specifically, work-related stress events are indirectly related to compassion fatigue through the independent mediating effects of psychological capital (β = 0.038, P = 0.005; between small and medium effect size) and perceived stress (β = 0.035, P = 0.001; between small and medium effect size), as well as through their combined mediation (β = 0.010, P = 0.003; small effect size). Similarly, negative life events are also indirectly related to compassion fatigue through the independent mediating roles of psychological capital (β = 0.039, P = 0.004; between small and medium effect size) and perceived stress (β = 0.056, P = 0.001; between small and medium effect size), as well as through their combined mediation (β = 0.011, P = 0.002; small effect size). Notably, our study found that when psychological capital, cognitive empathy, and affective empathy are considered together as mediating variables, they do not exhibit any mediating effects in the pathway from work-related stress events (β = 0.002, P = 0.070) and negative life events (β = 0.001, P = 0.076) to compassion fatigue. The detailed results of these indirect pathways are presented in Table 5.
Table 5
Bias‑corrected bootstrap test for all indirect pathways from stress exposure during the internship to compassion fatigue
NO.
Pathway
Estimate (Bootstrap
confidence)
P
1
Compassion fatigue ← Psychological capital ← Cognitive empathy ← Affective empathy ← Work-related stress events
0.002 (0.000, 0.006)
0.070
2
Compassion fatigue ← Psychological capital ← Work-related stress events
0.038 (0.012, 0.069)
0.005
3
Compassion fatigue ← Perceived stress ← Work-related stress events
0.035 (0.015, 0.061)
0.001
4
Compassion fatigue ← Perceived stress ← Psychological capital ← Work-related stress events
0.010 (0.004, 0.021)
0.003
5
Compassion fatigue ← Psychological capital ← Cognitive empathy ← Affective empathy ← Negative life events
0.001 (0.000, 0.006)
0.076
6
Compassion fatigue ← Psychological capital ← Negative life events
0.039 (0.011, 0.069)
0.004
7
Compassion fatigue ← Perceived stress ← Negative life events
0.056 (0.034, 0.083)
0.001
8.
Compassion fatigue ← Perceived stress ← Psychological capital ← Negative life events
0.011 (0.004, 0.020)
0.002
Note: The values in the 95% confidence interval were obtained using the bias-corrected percentile method. Bold values indicate statistical significance (p < 0.05). Abbreviation: CI, confidence interval; n.a., not available

Discussion

To our knowledge, this is the first study to use the ABC-X model to investigate factors influencing the development of compassion fatigue among internship nursing students, thereby expanding its applicability in nursing education and providing new insights into this mechanism. Our findings indicate a moderate overall level of compassion fatigue among Chinese internship nursing students. Furthermore, stress exposures were found to not only be directly associated with compassion fatigue but also indirectly related to it through psychological capital and perceived stress. However, contrary to our initial exploratory hypothesis, both cognitive and affective empathies, was not found to be a significant mediator in the final model.

The level of compassion fatigue

The average compassion fatigue score in this study was 50.2, which is slightly higher than the 44.99 reported among 2,256 nursing interns in a previous study [81], yet lower than the 60.61 observed among nursing and midwifery students in tertiary grade A hospitals [82]. These differences may be partly attributable to the timing of data collection. Unlike the comparison studies conducted during the COVID-19 pandemic, our study was carried out in the post-pandemic period [81, 82]. Existing studies have shown that compassion fatigue levels among nurses fluctuated throughout different stages of the pandemic [21, 8386]. Nursing interns working during the peak of pandemic may have experienced increased infection anxiety and emotional distress due to witnessing patient isolation or death, potentially exacerbating compassion fatigue [82]. Although sociocultural norms can influence how individuals process and express emotions [87], since all cited studies were conducted within similar Chinese contexts, the differences are more likely due to institutional or situational factors rather than cultural differences. Regardless of these variations, the overall level of compassion fatigue remains moderate. Given that compassion fatigue is significantly associated with increased presenteeism and early departure from the profession, continuous monitoring and effective interventions are essential.

The relationship between stress exposures during the internship and compassion fatigue

The SEM analysis revealed that work-related stress events and negative life events are significantly interrelated and negatively correlated with psychological capital, while positively correlated with affective empathy, perceived stress, and compassion fatigue. According to Conservation of Resources theory [88], nursing interns facing combined work and life stressors expend considerable time, energy, and emotional support, initiating a cycle of resource depletion. This loss of resources reduces psychological capital, weakens coping abilities, and increases perceived stress, ultimately leading to compassion fatigue. Concurrently, sustained stress enhances affective empathy, allowing interns to deeply empathize with patients’ suffering. However, excessive empathy may result in an over-responsibility worry [89], intensifying emotional burden and further depleting psychological resources. These findings highlight the importance of helping nursing students identify potential stressors and implement effective stress management strategies, such as strengthening psychological capital, to prevent and mitigate compassion fatigue.

The mediating and chain mediating effects of psychological capital, empathy and perceived stress

Using a structural equation model, we examined how stress exposures indirectly associated with compassion fatigue through psychological capital and perceived stress. The results supported these theoretical pathways, indicating that interns with lower psychological capital and/or higher perceived stress are more susceptible to compassion fatigue. These findings align with the Stress and Coping Model, which suggests that individuals implement various coping strategies that focus on stress perception and psychological outcomes such as compassion fatigue [90, 91]. Additionally, Sun et al. found that positive psychological capital enhances nursing students’ ability to manage stress and maintain mental health [70]. Although the mediation effects were statistically significant but small, they still hold practical relevance for educational and preventive strategies. The small effect size suggests that no single pathway in isolation is dominant, which is consistent with the multifactorial nature of compassion fatigue. Practically, this indicates that interventions targeting a single mediator (e.g., only boosting psychological capital) may have limited impact; instead, multifaceted programs that simultaneously address resource building (e.g., psychological capital) and cognitive appraisal (e.g., perceived stress) are likely to be more effective, as small effects can accumulate. For example, identifying at-risk interns, such as those with low psychological capital and high perceived stress, can enable targeted interventions like resilience workshops or mindfulness programs. Small but significant mediated pathways also suggest that multifaceted interventions addressing both psychological resources and stress appraisal may be more effective than single-component approaches.
Contrary to our initial exploratory hypothesis, emotional and cognitive empathy did not mediate the relationship between stress exposure and compassion fatigue in the final model. This non-significant finding suggests that, within our sample and model, empathy did not function as a mediator in the association from stress exposure to compassion fatigue. It does not invalidate theoretical frameworks linking empathy to compassion fatigue, such as Figley’s model of empathic stress and fatigue which posits empathy as a contributor to the “cost of caring” [4]. Instead, it suggests that the role of empathy in this specific stress-outcome pathway for nursing interns may be more complex than a simple mediating one [92]. The non-significant paths may be attributed to several factors Nursing interns’ relatively limited clinical exposure and ongoing development in emotional regulation might be associated with the depth and consequences of their empathetic engagement [93]. Moreover, while the Basic Empathy Scale has demonstrated robust psychometric properties in college student populations and has been applied in studies involving nursing students and interns [66, 94], it is designed to measure general empathy tendency and may not be sufficiently sensitive to capture nuanced empathy-related changes specifically tied to compassion fatigue in transitional contexts such as clinical internship. Therefore, the non-significant mediation effect may reflect not only sample-specific developmental characteristics but also potential limitations in empathy measurement specificity within this population. Consequently, this finding suggests empathy more as an exploratory factor in our model, and an alternative theoretical explanation is that empathy may function not as a mediator but as a moderator in this stress-outcome pathway. For instance, the level of empathy might be associated with the strength of the relationship between stress exposure and compassion fatigue, a possibility that should be explicitly tested in future research. Nevertheless, the observed weak negative correlation between affective and cognitive empathy (r = -0.100) suggests that an imbalance between these components could be associated with future challenges in emotional regulation [95]. Therefore, training programs that help interns balance affective and cognitive empathy may still hold value in fostering long-term emotional health and reducing compassion fatigue.

Limitations

Despite the meaningful contributions of our study, it is not without limitations. Firstly, the cross-sectional design fundamentally limits the ability to infer causality, even when theoretical relationships are proposed. The mediation pathways identified should be interpreted as testing theoretical pathways of association, not as establishing causal effects. Future research employing a longitudinal design is warranted to elucidate the mechanisms through which adverse life events and occupational events drive the onset and progress of compassion fatigue. Secondly, we assessed stress exposure during the internship by documenting the occurrence of common work-related and negative life events. While this approach helped identify salient stressors and offered initial evidence regarding their cumulative effects, it was limited by its reliance on dichotomous (yes/no) event counts without accounting for variations in frequency or perceived intensity. Consequently, this method may not fully reflect the actual burden of each stressor and could be potentially related to an underestimation of the strength of associations between stress exposure and outcome variables, such as compassion fatigue. Future research would benefit from incorporating validated weighted stress inventories to better quantify the severity and recurrence of stress exposures. Thirdly, the sample consisted exclusively diploma-level nursing interns from a single province in Hunan, recruited via convenience sampling. This approach may have introduced selection bias and considerably limited the generalizability of the findings. Given potential differences in clinical preparedness, psychological resources, and education systems across regions and academic levels, we strongly caution against extrapolating these results to bachelor’s degree nursing students or other cultural and educational settings. Further research should employ stratified or multiregional sampling strategies encompassing diverse educational tiers to enhance external validity. Fourthly, all constructs were assessed via self-report questionnaires collected in a single online survey, which may introduce common method bias. This could inflate the observed correlations among variables, such as those between perceived stress, empathy, psychological capital, and compassion fatigue, potentially leading to overestimated mediation effects. Although procedural remedies were applied (e.g., psychological separation of scales), the cross-sectional self-report design remains as inherent limitation. Additionally, the absence of qualitative data restricts interpretive depth regarding how nursing interns subjectively experience and emotionally process stress. Future studies should incorporate mixed-methods approaches, such as qualitative interviews or external assessments (e.g., supervisor evaluation), to triangulate findings and enhance contextual validity. Fifthly, our study primarily focused on the association of individual resources with compassion fatigue. However, in the ABC-X model, factor B also includes contextual resources such as institutional and societal support. For example, structured mentorship or pre-rotation guidance may buffer stress responses and facilitate emotional adjustment during clinical internships. These factors were not assessed in this study, limiting a more comprehensive understanding of buffering mechanisms. Future research could incorporate such institutional variables—such as mentorship continuity or supervisor accessibility—to explore their potential moderating roles. Finally, the model modification process, while improving statistical fit and parsimony, involved the post-hoc removal of non-significant paths based on statistical criteria. Although theoretically reviewed, this data-driven approach remains a limitation, as it capitalizes on the specific characteristics of our sample.

Conclusion

In conclusion, internship nursing students’ exposure to stress is significantly associated with an increased risk of compassion fatigue. Perceived stress and psychological capital are identified as mediators in this relationship, whereas empathy does not demonstrate a mediating effect in the final model. These findings suggest that interventions aimed at reducing compassion fatigue should adopt a dual focus on strengthening psychological resources (e.g., psychological capital) and modifying stress appraisals (e.g., perceived stress). It is important to note, however, that the effect sizes of such psychological and stress-focused interventions are typically modest. Therefore, they should be implemented as integral components within a broader, multilevel support system that combines individual skill-building with organizational resources and systemic changes to sustainably address compassion fatigue.

Implication for clinical practice

This study, employing the ABC-X model as the conceptual framework, enhances our understanding of the interactions between stress exposure during internships, empathy (affective/cognitive), psychological capital, perceived stress, and compassion fatigue among internship nursing students. From a practical perspective, the key to preventing and mitigating compassion fatigue lies in accurately identifying and managing stress exposures during this period, reducing levels of perceived stress, and strengthening psychological capital. Specifically, stress management education and optimization of clinical assignments may help interns reframe their cognitive and emotional responses to stressful events, thereby alleviating their subjective stress experience [96]. In parallel, resilience-building content could be embedded into nursing humanities or clinical skills modules — for example, through brief mindfulness-based stress reduction sessions and problem-solving skills training [97, 98]. These curriculum-integrated strategies may help nursing interns regulate stress, enhance coping skills, and build psychological resilience.

Implications for future research

Future research should address several key avenues informed by our findings and study limitations. First, longitudinal or prospective cohort designs are recommended to establish temporal precedence and clarify the causal pathways between stress exposure, mediating resources, and compassion fatigue development over time. Second, employing more nuanced stress exposure assessments, such as validated weighted inventories that capture event frequency, perceived severity, and cumulative burden, would provide a more precise understanding of their associations. Third, expanding recruitment to include bachelor’s degree nursing students across multiple provinces or diverse cultural contexts, using stratified random sampling, would enhance the generalizability and comparative potential of findings. Fourth, integrating mixed methods—such as combining longitudinal surveys with qualitative interviews—could illuminate the subjective experiences and emotional processing of interns, offering deeper contextual insights. Fifth, future models should incorporate institutional or contextual resources (e.g., mentorship quality, supervisor support) as potential moderators, aligning with the ABC-X model’s emphasis on external resources, to identify systemic protective factors. Finally, exploring alternative roles for empathy—such as testing its function as a moderator rather than a mediator—using compassion fatigue-specific empathy measures may help clarify its complex relationship with stress and outcomes.

Acknowledgements

We thank all students who participated in this study.

Declarations

The study was approved by the Ethics Committee of Hunan University of Chinese Medicine (Approval Number: YX20220718) and conducted in accordance with the ethical standards of the 1964 Declaration of Helsinki, as revised. Informed consent was obtained from all individual participants included in the study.
Not applicable.

Competing interests

The authors declare no competing interests.
Open Access This article is licensed under a Creative Commons Attribution-NonCommercial-NoDerivatives 4.0 International License, which permits any non-commercial use, sharing, distribution and reproduction in any medium or format, as long as you give appropriate credit to the original author(s) and the source, provide a link to the Creative Commons licence, and indicate if you modified the licensed material. You do not have permission under this licence to share adapted material derived from this article or parts of it. The images or other third party material in this article are included in the article’s Creative Commons licence, unless indicated otherwise in a credit line to the material. If material is not included in the article’s Creative Commons licence and your intended use is not permitted by statutory regulation or exceeds the permitted use, you will need to obtain permission directly from the copyright holder. To view a copy of this licence, visit http://creativecommons.org/licenses/by-nc-nd/4.0/.

Publisher’s note

Springer Nature remains neutral with regard to jurisdictional claims in published maps and institutional affiliations.
Download
Titel
Stress exposure on compassion fatigue in internship nursing students: mediating roles of empathy, psychological capital, and perceived stress
Verfasst von
Lijuan Yi
Xu Tian
Hang Lin
Li Ma
Ting Shuai
Yi Liu
Maria F. Jiménez-Herrera
Publikationsdatum
09.01.2026
Verlag
BioMed Central
Erschienen in
BMC Nursing / Ausgabe 1/2026
Elektronische ISSN: 1472-6955
DOI
https://doi.org/10.1186/s12912-026-04301-y

Supplementary Information

Below is the link to the electronic supplementary material.
1.
Zurück zum Zitat Lundell Rudberg S, Westerbotn M, Sormunen T, Scheja M, Lachmann H. Undergraduate nursing students’ experiences of becoming a professional nurse: a longitudinal study. BMC Nurs. 2022;21(1):219.PubMedPubMedCentralCrossRef
2.
Zurück zum Zitat Zhang J, Ye J, Zhang R, Liu J, Yanhua N, Wang J. High stress during clinical practicum placement is associated with bullying among nursing students: A mixed-method study. Nurse Educ Today. 2024;142:106327.PubMedCrossRef
3.
Zurück zum Zitat Weurlander M, Lönn A, Seeberger A, Broberger E, Hult H, Wernerson A. How do medical and nursing students experience emotional challenges during clinical placements? Int J Med Educ. 2018;9:74–82.PubMedPubMedCentralCrossRef
4.
Zurück zum Zitat Figley CR. Compassion fatigue: psychotherapists’ chronic lack of self care. J Clin Psychol. 2002;58(11):1433–41.PubMedCrossRef
5.
Zurück zum Zitat Figley Charles R. Compassion fatigue: secondary traumatic stress disorders from treating the traumatized. New York: Brunner Mazel.; 1995.
6.
Zurück zum Zitat Cheng WL, Tang AC, Siu KL. Examining the effects of moral distress, compassion fatigue and burnout on intention to leave among nursing students in Hong kong: A cross-sectional study. Appl Nurs Research: ANR. 2024;80:151861.CrossRef
7.
Zurück zum Zitat Beaumont E, Durkin M, Hollins Martin CJ, Carson J. Compassion for others, self-compassion, quality of life and mental well-being measures and their association with compassion fatigue and burnout in student midwives: A quantitative survey. Midwifery. 2016;34:239–44.PubMedCrossRef
8.
Zurück zum Zitat Spurr S, Walker K, Squires V, Redl N. Examining nursing students’ wellness and resilience: an exploratory study. Nurse education in practice. 2021;51:102978.
9.
Zurück zum Zitat Adams RE, Figley CR, Boscarino JA. The compassion fatigue scale: its use with social workers ollowing urban disaster. Res Social Work Pract. 2008;18(3):238–50.
10.
Zurück zum Zitat Peters E. Compassion fatigue in nursing: A concept analysis. Nurs Forum. 2018;53(4):466–80.PubMedCrossRef
11.
Zurück zum Zitat Sinclair S, Raffin-Bouchal S, Venturato L, Mijovic-Kondejewski J, Smith-MacDonald L. Compassion fatigue: A meta-narrative review of the healthcare literature. Int J Nurs Stud. 2017;69:9–24.PubMedCrossRef
12.
Zurück zum Zitat Wang X. Analysis of the current status of compassion fatigue among undergraduate nursing students and its related influencing factors. In: Proceedings of the Fourth Annual Conference of Medical Education in Jiangsu, Zhejiang, Shanghai and Anhui Province and the 2020 Zhejiang Medical Association Medical Education Academic Conference. Wenzhou, China: 2020. p. 184–189.
13.
Zurück zum Zitat Jiang QJ. Medical psychology: theory, methods, and clinical practice: People’s medical publishing house 2012.
14.
Zurück zum Zitat National Health Commission of the People’s Republic of China (China Population and Development Research Center). China health statistics yearbook. Beijing: Peking union medical college; May 2023.
15.
Zurück zum Zitat Yi L, Hu S, Liao M, Cheng L, Liu Y, Tian X, Jiménez-Herrera MF. Prevalence and related factors of compassion fatigue among registered nurses and nursing students during the internship: A systematic review and meta-analysis. BMC Nurs. 2024;23(1):956.PubMedPubMedCentralCrossRef
16.
Zurück zum Zitat Li Y, Yang Y, Zhang R, Yao K, Liu Z. The mediating role of mental adjustment in the relationship between perceived stress and depressive symptoms in hematological cancer patients: A cross-sectional study. PLoS ONE. 2015;10(11):e0142913.PubMedPubMedCentralCrossRef
17.
Zurück zum Zitat Kim J, Jang M. Stress, social support, and sexual adjustment in married female patients with breast cancer in Korea. Asia-Pacific J Oncol Nurs. 2020;7(1):28–35.CrossRef
18.
Zurück zum Zitat Labrague LJ, McEnroe-Petitte DM, Gloe D, Thomas L, Papathanasiou IV, Tsaras K. A literature review on stress and coping strategies in nursing students. J Ment Health. 2017;26(5):471–80.PubMedCrossRef
19.
Zurück zum Zitat Labrague LJ. Umbrella review: stress levels, sources of stress, and coping mechanisms among student nurses. Nurs Rep. 2024;14(1):362–75.PubMedPubMedCentralCrossRef
20.
Zurück zum Zitat Lavoie-Tremblay M, Sanzone L, Aubé T, Paquet M. Sources of stress and coping strategies among undergraduate nursing students across all years. Can J Nurs Res. 2022;54(3):261–71.PubMedCrossRef
21.
Zurück zum Zitat Morando M, Gruttadauria SV, Platania S. The effect of dispositional resilience on the relationship between professional quality of life and psychological distress factors of nurses during the pandemic: A three-wave longitudinal study. Int J Nurs Pract. 2024;30(6):e13287.PubMedCrossRef
22.
Zurück zum Zitat Chachula KM. Professional quality of life factors and relationships in nursing and psychiatric nursing students: an exploratory study. SAGE Open Nurs. 2021;7:2377960821994394.PubMedPubMedCentralCrossRef
23.
Zurück zum Zitat Maximiano-Barreto MA, Bueno JL, Bueno ML, Wercelens VO, Ydy JGM, Abrahim RP, Montayre J, de Melo KMM. The impact of affective and cognitive empathy on stress in medical students. Psicologia-reflexao E Critica. 2025;38(1):4.CrossRef
24.
Zurück zum Zitat Aranha PR, Chacko LK, Bimray P, Chipps J. Exploring empathy among undergraduate nursing students at universities in India and South Africa. J Educ Health Promotion. 2024;13:373.CrossRef
25.
Zurück zum Zitat Neumann M, Edelhäuser F, Tauschel D, Fischer MR, Wirtz M, Woopen C, Haramati A, Scheffer C. Empathy decline and its reasons: A systematic review of studies with medical students and residents. Acad Med. 2011;86(8):996–1009.PubMedCrossRef
26.
Zurück zum Zitat Seeberger A, Lönn A, Hult H, Weurlander M, Wernerson A. Can empathy be preserved in medical education? Int J Med Educ. 2020;11:83–9.PubMedPubMedCentralCrossRef
27.
Zurück zum Zitat Dominguez V, San-Martín M, Vivanco L. Family relationships, loneliness, and empathy in patient care in student nurses. Aten Primaria. 2016;49(1):56–7.PubMedPubMedCentral
28.
Zurück zum Zitat Berduzco-Torres N, Medina P, San-Martín M, Delgado Bolton RC, Vivanco L. Non-academic factors influencing the development of empathy in undergraduate nursing students: A cross-sectional study. BMC Nurs. 2021;20(1):245.PubMedPubMedCentralCrossRef
29.
Zurück zum Zitat Hermans EJ, Henckens MJ, Joëls M, Fernández G. Dynamic adaptation of large-scale brain networks in response to acute stressors. Trends Neurosci. 2014;37(6):304–14.PubMedCrossRef
30.
Zurück zum Zitat Nitschke JP, Bartz JA. The association between acute stress & empathy: A systematic literature review. Neurosci Biobehavioral Reviews. 2023;144:105003.CrossRef
31.
Zurück zum Zitat Zhang M. The cost of caring love: the concept connotation of helping people’s emotional fatigue and its theoretical model interpretation. Forw Position. 2019;2:105–13.
32.
Zurück zum Zitat Sun BH, Jiang YR, Lou BN, Li WJ, Zhou XY. The mechanism of empathy fatigue among medical staff: A moderated mediation model. Psychol Res. 2014;7(01):59–65.
33.
Zurück zum Zitat Decety J, Fotopoulou A. Why empathy has a beneficial impact on others in medicine: unifying theories. Front Behav Neurosci. 2014;8:457.PubMed
34.
Zurück zum Zitat Yu H, Qiao A, Gui L. Predictors of compassion fatigue, burnout, and compassion satisfaction among emergency nurses: A cross-sectional survey. Int Emerg Nurs. 2021;55:100961.PubMedCrossRef
35.
Zurück zum Zitat Cho H, Lee D-g. Effects of affective and cognitive empathy on compassion fatigue: mediated moderation effects of emotion regulation capability. Pers Indiv Differ. 2023;211:112264.CrossRef
36.
Zurück zum Zitat Luthans F, Youssef CM. Human, social, and now positive psychological capital management: Investing in people for competitive advantage. 2004.
37.
Zurück zum Zitat Wang MF, Shao P, Wu C, Zhang LY, Zhang LF, Liang J, Du J. The relationship between occupational stressors and insomnia in hospital nurses: the mediating role of psychological capital. Front Psychol. 2022;13:1070809.PubMedCrossRef
38.
Zurück zum Zitat Jin J, Li H, Song W, Jiang N, Zhao W, Wen D. The mediating role of psychological capital on the relation between distress and empathy of medical residents: a cross-sectional survey. Med Educ Online. 2020;25(1):1710326.PubMedPubMedCentralCrossRef
39.
Zurück zum Zitat Sun L, Zhang Y, He J, Qiao K, Wang C, Zhao S, Zhao J, Qiu X, Yang X, Zhou J, et al. Relationship between psychological capital and depression in Chinese physicians: the mediating role of organizational commitment and coping style. Front Psychol. 2022;13:904447.PubMedPubMedCentralCrossRef
40.
Zurück zum Zitat Jalil MF, Ali A, Ahmed Z, Kamarulzaman R. The mediating effect of coping strategies between psychological capital and small tourism organization resilience: insights from the COVID-19 pandemic, Malaysia. Front Psychol. 2021;12:766528.PubMedPubMedCentralCrossRef
41.
Zurück zum Zitat Li D. Influence of the youth’s psychological capital on social anxiety during the COVID-19 pandemic outbreak: the mediating role of coping style. Iran J Public Health. 2020;49(11):2060–8.PubMedPubMedCentral
42.
Zurück zum Zitat Luthans F, Avolio BJ, Avey JB, Norman, SM. Positive psychological capital: measurement and relationship with performance and satisfaction. Pers Psychol. 2007;60(3):541–72.
43.
Zurück zum Zitat Xue M, Yuan Y, Chen H, Liu Y, Dai M, Sun H, Qu J, Zhou T, Zhou J, Qu J, et al. Perceived stress and symptoms of post-traumatic stress disorder in nurses: A moderated mediation model of maladaptive cognitive emotional regulation and psychological capital. Front Psychiatry. 2022;13:902558.PubMedPubMedCentralCrossRef
44.
Zurück zum Zitat Chen Y, Jian G, Lin Q, Yang M. The relationship between professional identity and stress, psychological capital, and adaptation in nursing interns. Tibetan Med. 2021;42(02):88–90.
45.
Zurück zum Zitat Wang R, Ye HF, Liu QY, Dai W. Analysis on the status and influencing factors of stress among nursing students in late-stage of clinical practice. J Bengbu Med Univ. 2023;48(10):1436–40.
46.
Zurück zum Zitat Maillet S, Read EA. Areas of work-life, psychological capital and emotional intelligence on compassion fatigue and compassion satisfaction among nurses: A cross-sectional study. Nurs Open. 2024;11(2):e2098.PubMedPubMedCentralCrossRef
47.
Zurück zum Zitat Karabey T. Compassion fatigue and psychological resilience levels of nursing final students: A descriptive, cross-sectional, and relational study. Palliat Support Care. 2023;21(6):1034–40.PubMedCrossRef
48.
Zurück zum Zitat Gao LJ, Wang H. The relationship of nurses’ empathy ability and psychological capital with job burnout. J Nurs. 2024;39(16):56–9.
49.
Zurück zum Zitat Xu YJ. Research on the correlation between job stressors, psychological capital and compassion fatigue of emergency nurses. Master. Qingdao university; 2020.
50.
Zurück zum Zitat Hill R. Families under stress. New Y ork: Harper and Brothers; 1949.
51.
Zurück zum Zitat Shi HR, Zhao H, Shan BF, Yang Z, Fan L, Hu JN. Between empathy and compassion fatigue: the mediating effect of emotion regulation in oncology and palliative care nurses. Military Nurs. 2023;40(09):5–9.
52.
Zurück zum Zitat Zhan Y, Liu Y, Chen Y, Liu H, Zhang W, Yan R, Yu J, Li S. The prevalence and influencing factors for compassion fatigue among nurses in Fangcang shelter hospitals: A cross-sectional study. Int J Nurs Pract. 2022;28(5):e13054.PubMedCrossRef
53.
Zurück zum Zitat Song YJ. Research on the status quo of compassion fatigue among ICU nurses and the intervention effect of mindfulness-based stress reduction therapy. Master. Xinxiang medical university; 2022.
54.
Zurück zum Zitat Xing W, Guo LY, Zhang H, Guo TT, Wang RY. Internship environment and professional identity among nursing student from a tertiary hospital in zhengzhou: the mediating effect of psychological capital. Mod Prev Med. 2021;48(10):1769–71.
55.
Zurück zum Zitat Zhao YY. The relationship between negative life events, psychological capital and school adjustment among five-year higher vocational nursing students. Master. Shan Dong university; 2015.
56.
Zurück zum Zitat Yu H, Jiang A, Shen J. Prevalence and predictors of compassion fatigue, burnout and compassion satisfaction among oncology nurses: A cross-sectional survey. Int J Nurs Stud. 2016;57:28–38.PubMedCrossRef
57.
Zurück zum Zitat Ma N. Study on the correlation between self-compassion and empathy and professional quality of life of oncology nurses. Master. TianJin Medical University; 2018.
58.
Zurück zum Zitat McDonald R, Ho M-H. Principles and practice in reporting structural equation analyses. Psychol Methods. 2002;7:64–82.PubMedCrossRef
59.
Zurück zum Zitat Liu XC, Liu LQ, Yang J, Chai FX, Wang AZ, Sun LM, Zhao GF, Ma DD. The reliability and validity of the adolescent life events scale. Chin J Clin Psychol 1997;(01):39–41.
60.
Zurück zum Zitat Liu XC, Liu LQ, Yang J, Chai FX, Wang AZ, Sun LM, Zhao GF, Ma DD. The development and psychometric evaluation of the adolescent life events scale. Shandong Psychiatry 1997(01):15–9.
61.
Zurück zum Zitat Li XM, Liu YJ. A study on nurses’ sources of work stress and job burnout. Chin J Nurs. 2000;(11):4–8.
62.
Zurück zum Zitat Adams RE, Boscarino JA, Figley CR. Compassion fatigue and psychological distress among social workers: a validation study. Am J Orthopsychiatry. 2006;76(1):103–8.PubMedPubMedCentralCrossRef
63.
Zurück zum Zitat Sun B, Hu M, Yu S, Jiang Y, Lou B. Validation of the compassion fatigue short scale among Chinese medical workers and firefighters: a cross-sectional study. BMJ Open. 2016;6(6):e011279.PubMedPubMedCentralCrossRef
64.
Zurück zum Zitat Yi LJ, Shuai T, Li Y, Wang GH, Long HY, Lin H, Tian X, Jiménez-Herrera MF. Validity and reliability of the compassion fatigue short scale among nursing interns. J Psychol Afr. 2024;34(5):610–20.CrossRef
65.
Zurück zum Zitat Jolliffe D, Farrington DP. Development and validation of the basic empathy scale. J Adolesc. 2006;29(4):589–611.PubMedCrossRef
66.
Zurück zum Zitat Huang X, Yang S, Zhou P. Basic empathy scale: reliability and validity testing among Chinese college students. Surv Educ. 2014;3(12):30–2.
67.
Zurück zum Zitat Li CF, Lv R, Liu J. The adaptation of basic empathy scale among Chinese adolescents. Chin J Clin Psychol. 2011;19(2):163–6.
68.
Zurück zum Zitat Cohen S, Kamarck T, Mermelstein R. A global measure of perceived stress. J Health Soc Behav. 1983;24(4):385–96.PubMedCrossRef
69.
Zurück zum Zitat Yang TZ, Huang HT. Epidemiological study on the psychological stress of urban residents during social transformation. Chin J Epidemiol. 2003;09:11–5.
70.
Zurück zum Zitat Sun F, Wang A, Xue J, Su J, Hu C, Lu Q. The mediating effect of psychological capital on the relationship between psychological stress and distress among Chinese nursing students: a cross-sectional study. BMC Nurs. 2022;21(1):128.PubMedPubMedCentralCrossRef
71.
Zurück zum Zitat Wu MXS, Guo SP. Development and reflections on the college students’ positive psychological capital questionnaire. J Jiangxi Normal Univ (Philosophy Social Sci Edition). 2015;48(6):127–32.
72.
Zurück zum Zitat Hou HZ, Xin XD. Exploration of the relationship between academic achievement and psychological capital, professional commitment among medical college students. J Inner Mongolia Med Univ. 2023;45(S1):148–51.
73.
Zurück zum Zitat Jiao FY. The influence of college students’ positive psychological capital on their sense of social responsibility and countermeasures. Master. Guangxi normal university; 2022.
74.
Zurück zum Zitat Zhang RN. Related research on psychological capital and learning adaptation of college students under the background of first-class talents master. Lanzhou University; 2020.
75.
Zurück zum Zitat Ghasemi A, Zahediasl S. Normality tests for statistical analysis: A guide for non-statisticians. Int J Endocrinol Metabolism. 2012;10(2):486–9.CrossRef
76.
Zurück zum Zitat Elliott AC, Woodward WA. Statistical analysis quick reference guidebook: with. SPSS examples: Sage; 2007.CrossRef
77.
Zurück zum Zitat Schreiber JB. Update to core reporting practices in structural equation modeling. Res Social Administrative Pharmacy: RSAP. 2017;13(3):634–43.CrossRef
78.
Zurück zum Zitat Field A. Discovering statistics using IBM SPSS statistics: Sage publications. 2013.
79.
Zurück zum Zitat Cohen J. Statistical power analysis for the behavioral sciences. 2nd ed. Hillsdale, NJ: L. Erlbaum Associates; 1988.
80.
Zurück zum Zitat Preacher KJ, Kelley K. Effect size measures for mediation models: quantitative strategies for communicating indirect effects. Psychol Methods. 2011;16(2):93–115.PubMedCrossRef
81.
Zurück zum Zitat Yi LJ, Cai J, Ma L, Lin H, Yang J, Tian X, Jiménez-Herrera MF. Prevalence of compassion fatigue and its association with professional identity in junior college nursing interns: A cross-sectional study. Int J Environ Res Public Health 2022, 19(22).
82.
Zurück zum Zitat Li JN, Jiang XM, Zheng QX, Lin F, Chen XQ, Pan YQ, Zhu Y, Liu RL, Huang L. Mediating effect of resilience between social support and compassion fatigue among intern nursing and midwifery students during COVID-19: A cross-sectional study. BMC Nurs. 2023;22(1):42.PubMedPubMedCentralCrossRef
83.
Zurück zum Zitat González-Nuevo C, Postigo Á, González-Menéndez A, Alonso-Pérez F, Cuesta M, González-Pando D. Professional quality of life and fear of COVID-19 among Spanish nurses: A longitudinal repeated cross-sectional study. Journal of clinical nursing. 2023.
84.
Zurück zum Zitat Yamane D, Zarabian K, Devine K, Benjenk I, Farrar K, Park OL, Kim J, Davison D, Heinz E. Hospital-based healthcare worker perceptions of personal risk related to COVID-19: one year follow-up. J Am Board Fam Med. 2022;35(2):284–94.PubMedCrossRef
85.
Zurück zum Zitat Zakeri MA, Rahiminezhad E, Salehi F, Ganjeh H, Dehghan M. Compassion satisfaction, compassion fatigue and hardiness among nurses: A comparison before and during the COVID-19 outbreak. Front Psychol. 2021;12:815180.PubMedCrossRef
86.
Zurück zum Zitat Magnavita N, Soave PM, Antonelli M. A one-year prospective study of work-related mental health in the intensivists of a COVID-19 hub hospital. Int J Environ Res Public Health 2021, 18(18).
87.
Zurück zum Zitat Chang BR, Fang JD. The association between ambivalence over emotion expression and psychological symptoms in cross-cultural studies: A moderated mediation model. Psychol Sci (China). 2018;41(6):1477–83.
88.
Zurück zum Zitat Hobfoll SE, Halbesleben J, Neveu J-P, Westman M. Conservation of resources in the organizational context: the reality of resources and their consequences. Annual Rev Organizational Psychol Organizational Behav. 2018;5:103–28.CrossRef
89.
Zurück zum Zitat Duarte J, Pinto-Gouveia J. Empathy and feelings of guilt experienced by nurses: A cross-sectional study of their role in burnout and compassion fatigue symptoms. Appl Nurs Research: ANR. 2017;35:42–7.PubMedCrossRef
90.
Zurück zum Zitat Lazarus RS, Folkman S. Stress, appraisal, and coping. Springer publishing company; 1984.
91.
Zurück zum Zitat Schwan D. Should physicians be empathetic? Rethinking clinical empathy. Theor Med Bioeth. 2018;39(5):347–60.PubMedCrossRef
92.
Zurück zum Zitat Coetzee SK, Klopper HC. Compassion fatigue within nursing practice: a concept analysis. Nurs Health Sci. 2010;12(2):235–43.PubMedCrossRef
93.
Zurück zum Zitat Xie W, Chen L, Feng F, Okoli CTC, Tang P, Zeng L, Jin M, Zhang Y, Wang J. The prevalence of compassion satisfaction and compassion fatigue among nurses: A systematic review and meta-analysis. Int J Nurs Stud. 2021;120:103973.PubMedCrossRef
94.
Zurück zum Zitat Üzen Cura Ş, Atay S. Correlation between mindfulness, empathy and compassion levels of nursing students: A cross-sectional study. Arch Psychiatr Nurs. 2023;42:92–6.PubMedCrossRef
95.
Zurück zum Zitat Gerhart J, O’Mahony S, Abrams I, Grosse J, Greene M, Levy M. A pilot test of a mindfulness-based communication training to enhance resilience in palliative care professionals. J Context Behav Sci. 2016;5(2):89–96.CrossRef
96.
Zurück zum Zitat Mansuroğlu S. The effectiveness of stress management training given to first-class health major students in perceiving and coping with stress and developing resilience: A randomized controlled trial. Appl psychology-health Well Being. 2025;17(2):e70014.CrossRef
97.
Zurück zum Zitat Ejaz H, Sultan B, Pienaar AJ, Froelicher ES. Effectiveness of a resilience-focused educational program for promoting resilience in nursing students: A systematic review and meta-analysis. Nurse education in practice. 2024;78:104014.
98.
Zurück zum Zitat Vidal EIO, Ribeiro LFA, de Carvalho-Filho MA, Fukushima FB. Mindfulness training in medical education as a means to improve resilience, empathy, and mental health in the medical profession. World J Psychiatry. 2024;14(4):489–93.PubMedPubMedCentralCrossRef